文章
文章
搜索
首页
关于益群
益群简介
益群架构
益群荣誉
机构动态
新闻中心
行业资讯
公告栏
督导培训
宣传视频
站点动态
人社局
儿童福利院
南朗
沙溪
暖阳
学校
坦洲
石岐区居家养老
公益部
其他
社工分享
社工学堂
实务研究
经典案例
义工服务
共同关注
社工前沿
人力资源
联系我们
公告栏
当前位置:
首页
>
机构动态
>
公告栏
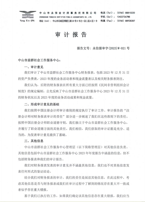
2023年审计报告
更新时间:2025-12-16 10:51:16
编辑:管理员
浏览:222
上一篇:
2024年审计报告
下一篇:已经是最后一篇
点击排行
1
06-17
中山市益群社会工作服务中心2013年审计报告
2
06-17
中山市益群社会工作服务中心2011年审计报告
3
06-17
中山市益群社会工作服务中心2012年度工作总结(2011年8月至2012
4
06-17
中山市益群社会工作服务中心2012年审计报告
5
06-17
关于任命吕文洁为中山市益群社会工作服务中心
6
06-17
关于递交每月行政文书的通知
7
06-17
关于任命林嘉慧为南朗镇社工综合服务
8
06-17
关于印发中山市第一届“博爱100”公益创投活动决赛分组答辩名单
9
06-17
中山市益群社会工作服务中心2013年度工作总结(2013年1月至2013
10
06-17
机构公用邮箱